本网讯(通讯员 朱明一)从生命历程的角度看,学校过渡是青少年成长过程中的重要发展转折点,对个体的发展轨迹具有重要影响。先前研究多基于缺陷的视角,将学校过渡视为充满挑战和风险的危机时期,并发现青少年在这一时期伴随着各种消极的发展结果。但从青少年积极发展的视角来看,学校过渡可能是青少年获得适应性的、健康发展的重要机遇,也是发展可塑性表现最为充分的时期。那么我国青少年在学校过渡期的发展轨迹如何呢?
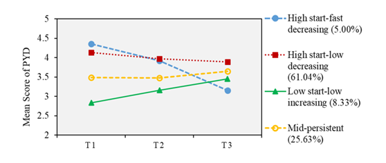
我院柴晓运博士的一项研究采用“动态的纵向视角”,以初中升入高中为过渡期背景,考察了这一时期青少年的积极发展轨迹及促进性因素。基于潜变量增长混合模型的分析发现,入学后的第一学期,高一青少年的积极发展轨迹有四类:“高开陡降”组、“高开缓降”组、“低开缓增”组和“中等稳定”组。同时,Logistic回归分析显示,在一定程度上,随时间变化的因素,即父母卷入、教师卷入和意向性自我调节可以区分青少年积极发展轨迹的类型,是青少年积极发展的促进性因素。该研究在一定程度上,首次清晰地揭示了我国青少年在高中过渡期的第一学期内的差异化发展轨迹,为学校过渡期青少年的发展历程研究增添了新的实证依据。同时,本研究也为基于“青少年积极发展观”科学设计学校过渡期“开学第一课”,促进家校协同提供了新的思路。

图1青少年积极发展的轨迹类型
上述成果以“Trajectories of positive youth development andpromotive factors among adolescents during the transition to high school in China”为题,已正式发表于家庭研究和发展心理学领域重要期刊Journal of Research on Adolescence(JCR Q1,IF=3.6)。论文第一作者为我院应用心理系副教授柴晓运博士,通信作者为北京师范大学心理学部林丹华教授,合作者为暨南大学公共卫生与预防医学系熊鹏副教授。
该项工作受到湖北省教育厅人文社科项目(20Q111)、湖北医药学院人才启动金(2019QDJRW03)和湖北省高等教育优势特色学科群(公共卫生与健康,2022PHXKQ2)项目资助。柴晓运博士近年来,围绕儿童青少年积极发展与健康、学校过渡期发展等问题,先后在SSCI和CSSCI期刊发表高质量论文多篇,并于近期获批国家教育部人文社科青年项目1项。
论文信息:Chai, X., Xiong, P., & Lin, D. (2023).Trajectories of positive youth development and promotive factors amongadolescents during the transition to high school in China. Journal of Researchon Adolescence, 33, 564–574. https://doi.org/10.1111/jora.12826.
